Skip to content

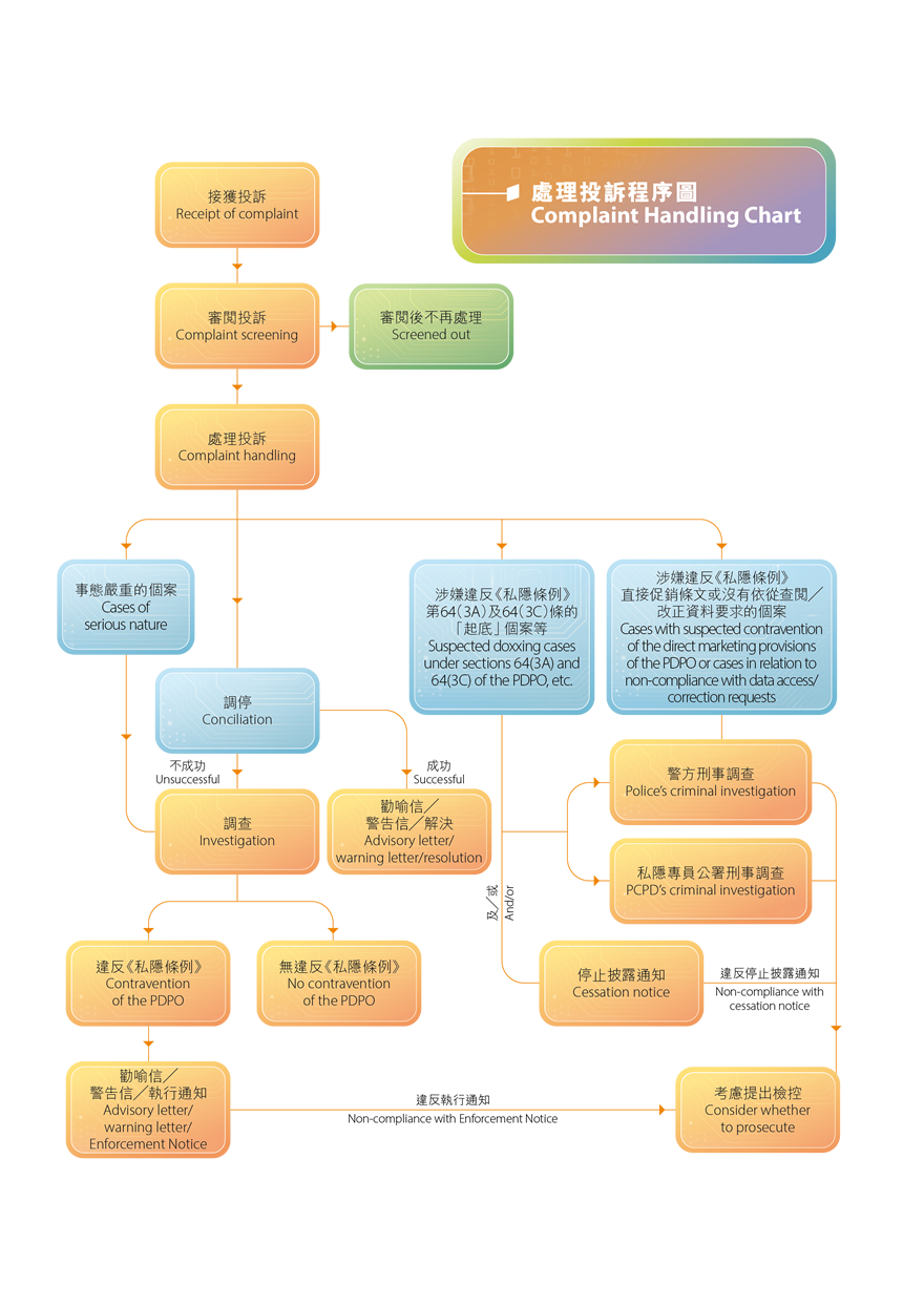
處理投訴流程圖

投訴處理流程

complaint handling chart